
오픈스택(OpenStack)은 IaaS 형태의 클라우드 컴퓨팅 오픈 소스 프로젝트이다. 2012년 창설된 비영리 단체인 OpenStack Foundation에서 유지, 보수하고 있으며 아파치 라이선스하에 배포된다.
AMD, 인텔, 캐노니컬, 수세 리눅스, 레드햇, 시스코 시스템즈, 델, HP, IBM, NEC, VM웨어, 야후! 등 150개 이상의 회사가 이 프로젝트에 참가하고 있으며, 주로 리눅스 기반으로 운용과 개발이 이루어진다.
프로세싱, 저장공간, 네트워킹의 가용자원을 제어하는 목적의 여러 개의 하위 프로젝트로 이루어져 있다. 대시 보드 프로젝트는 다른 하위 프로젝트의 운영 제어를 웹 인터페이스를 통해 담당한다.
오픈스택은 열린 설계와 개발을 지향한다. 커뮤니티는 6개월의 릴리즈 사이클로 개발을 진행하고 있다. 매 사이클의 기획단계에서는 오픈스택 디자인 서밋(OpenStack Design Summit)을 개최하여, 개발자 작업을 지원하고, 로드맵을 설정하고 있다.
2010년 7월 랙스페이스(Rackspace)사와 미국 항공우주국이 오픈스택 오픈 소스 프로젝트를 시작하였다. 오픈스택은 일반적인 서버에서 클라우드 컴퓨팅 서비스를 생성하고 실행할 수 있도록 해준다. 첫 번째 릴리즈 (코드명 Austin)는 프로젝트 시작 4개월 이후에 공식 릴리스되었고, 이후 공식 버전은 6개월마다 릴리스된다. 처음에는 미국 항공우주국의 네불라 플랫폼과 랙스페이스의 클라우드 파일 플랫폼의 소스를 기반으로 하였다. 오픈스택은 우분투와 레드햇 배포판에 포함되었다.
아주 쉽게 얘기하자면 AWS, AZURE, GCP 등에서 제공하는 클라우드 서비스 플랫폼 자체다.
여러 컴퓨터를 엮어 한 곳에서 관리되는 가상머신 호스트 정도로 이해 해도되겠다.
IaaS (Infrastructure as a Service) 플랫폼이다.
오픈스택은 구성 요소별로 다양한 코드 이름이 있는 모듈 방식의 아키텍처를 가지고 있다.
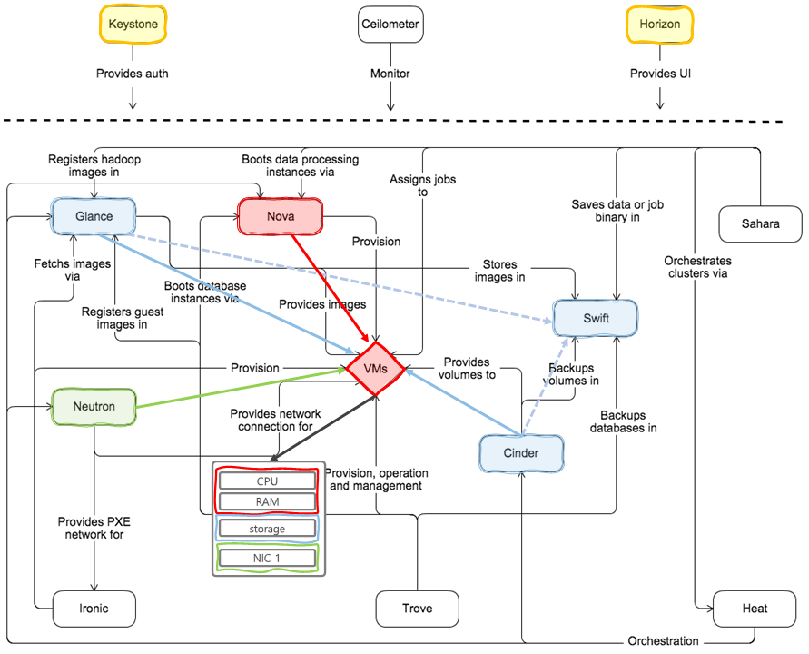
오픈스택 아이덴티티(Keystone)는 사용자들이 접근할 수 있는 오픈스택 서비스들에 매핑되는 사용자들의 중앙 디렉터리를 제공한다.
클라우드 운영 체제를 통하는 공통 인증 시스템으로 활동하며 LDAP과 같은 기존의 백엔드 디렉터리 서비스들과 통합할 수 있다.
표준 사용자 이름과 암호 자격 정보, 토큰 기반 시스템, AWS 스타일(예: 아마존 웹 서비스) 로그인을 포함한 여러 형태의 인증을 지원한다.
또, 카탈로그는 단일 레지스트리의 오픈스택 클라우드에 배치된, 쿼리 가능한 모든 서비스 목록을 제공한다. 사용자들과 서드 파티 도구들은 사용자들이 어느 리소스에 접근할지를 프로그래밍적으로 결정할 수 있다.
오픈스택 컴퓨트 (Nova)는 IaaS 시스템의 주가 되는 부분인 클라우드 컴퓨팅 패브릭 컨트롤러(fabric controller)이다.
컴퓨터 자원의 풀을 관리하고 자동화하도록 설계되어 있으며 베어 메탈, 고성능 컴퓨팅(HPC) 구성뿐 아니라 널리 이용 가능한 가상화 기술들과 함께 동작할 수 있다.
하이퍼바이저 기술(가상 머신 모니터)로서 KVM, VM웨어, 젠 중 하나를 선택할 수 있으며, 여기에 하이퍼-V 및 LXC와 같은 리눅스 컨테이너 기술을 함께 사용할 수 있다.
컴퓨트의 아키텍처는 어떠한 사유 하드웨어 및 소프트웨어 요구 사항 없이 표준 하드웨어 위에서 수평적 확장을 하기 위해 설계되어 있으며 레거시 시스템들과 서드파티 기술들과 연동하는 기능을 제공한다.
종단 간 성능을 모니터링하려면 Nova, Keystone, Neutron, Cinder, Swift 등의 서비스로부터 메트릭을 추적하는 것뿐 아니라 메시지 전달을 위해 오픈스택 서비스들이 사용하는 RabbitMQ의 모니터링이 필요하다.
오픈스택 네트워킹(Neutron)은 네트워크와 IP 주소들을 관리하기 위한 시스템이다.
오픈스택 네트워킹은 네트워크가 병목 현상에 처하지 않도록 보증하며 심지어는 네트워크 구성을 통해서 사용자에게 자체 서비스 기능을 제공한다.
오픈스택 네트워킹은 각기 다른 애플리케이션이나 사용자 그룹을 위한 네트워킹 모델을 제공한다.
표준 모델은 서버와 트래픽을 분리시키는 VLAN이나 플랫 네트워크를 포함한다.
오픈스택 네트워킹은 IP 주소를 관리함으로써 전용 정적 IP 주소나 DHCP를 허용한다.
유동 IP 주소들은 트래픽이 IT 인프라스트럭처 안의 모든 리소스에 동적으로 이어질 수 있게 함으로써 사용자들은 유지보수나 실패 상황에서 트래픽을 다른 곳으로 넘겨줄 수 있다.
사용자들은 자신의 네트워크를 만들고 트래픽을 통제하며 서버와 장치들을 하나 이상의 네트워크에 연결할 수 있다.
관리자들은 오픈플로(OpenFlow)와 같은 소프트웨어 정의 네트워킹(SDN) 기술을 이용하여 높은 수준의 멀티테넌시와 막중한 규모를 지원할 수 있다.
오픈스택 네트워킹은 침입 탐지 시스템(IDS), 부하 분산, 방화벽, 가상 사설망(VPN)과 같은 추가 네트워크 서비스들을 배치시키고 관리할 수 있는 확장 프레임워크를 제공한다.
오픈스택 블록 스토리지(Cinder)는 오픈스택 컴퓨트 인스턴스에 사용할 지속적인 블록 레벨 스토리지 장치들을 제공한다.
블록 스토리지 시스템은 블록 장치들을 서버에 작성, 부착, 제거하는 일을 관리한다.
블록 스토리지 볼륨들은 클라우드 사용자들이 자신만의 스토리지의 필요한 부분을 관리하기 위한 대시보드 및 오픈스택 컴퓨트와 완전히 연동된다.
로컬 리눅스 서버 스토리지뿐 아니라 Ceph, 클라우드바이트, Coraid, EMC(ScaleIO, VMAX, VNX and XtremIO), GlusterFS, 히타치 데이터 시스템, IBM 스토리지(IBM DS8000, Storwize 계열, SAN 볼륨 컨트롤러, XIV 스토리지 시스템, GPFS), 리눅스 LIO, 넷앱, 넥센타, 님블 스토리지, Scality, 솔리드파이어, HP (스토어버추얼, 3PAR 스토어서브 계열), 퓨어 스토리지를 포함한 스토리지 플랫폼들을 사용한다. 블록 스토리지는 데이터베이스 스토리지, 확장 가능 파일 시스템과 같은 성능에 민감한 시나리오에 적절하며, 서버에 로우 블록 레벨 스토리지에 대한 접근을 제공한다.
스냅샷 관리는 블록 스토리지 볼륨에 저장된 데이터를 백업하는 강력한 기능을 제공한다.
스냅샷들은 새로운 블록 스토리지 볼륨들을 만들기 위해 사용하거나 복원할 수 있다.
오픈스택 이미지(Glance)는 디스크 및 서버 이미지를 위한 검색, 등록, 배급 서비스를 제공한다.
저장된 이미지들은 템플릿으로 사용이 가능하다. 수에 제한이 없는 백업본을 저장하고 카탈로그화하는데 사용할 수도 있다.
이미지 서비스는 Swift를 포함한 다양한 백엔드에 디스크와 서버 이미지들을 저장할 수 있다.
이미지 서비스 API는 디스크 이미지에 관한 정보를 조회하기 위해 표준 REST 인터페이스를 제공하며 클라이언트가 이미지를 새로운 서버에 스트리밍할 수 있게 한다.
이를테면 VMware와 연동할 경우 Glance는 고가용성 및 동적 자원 스케줄링(DRS)인 vSphere 계열에 대한 고급 기능들을 도입하고 있다.
vMotion은 하나의 물리적인 서버에서 다른 서버로 서비스 방해 없이 실행 중인 VM의 실시간 마이그레이션을 수행한다.
그러므로 동적이고 자동화된 자체 최적화 데이터센터를 가능케 하며, 다운타임 없이 성능이 떨어지는 서버들의 하드웨어 유지보수를 허용한다.
Heat와 같이 이미지와 상호작용이 필요한 다른 오픈스택 모듈들은 Glance를 통해 이미지 메타데이터와 통신해야 한다.
또한, 노바는 이미지에 대한 정보를 표시할 수 있으며 인스턴스를 만들기 위한 이미지의 변경 사항을 구성한다. 한편, Glance는 이미지를 추가, 삭제, 공유, 복제할 수 있는 유일한 모듈이다.
오픈스택 오브젝트 스토리지(Swift)는 확장 가능한 여분의 스토리지 시스템이다.
오브젝트와 파일들은 데이터 센터 내 서버를 통해 퍼져있는 여러 개의 디스크 드라이브에 기록되며, 오픈스택 소프트웨어는 클러스터를 통한 데이터 복제 및 무결성을 보장하는 일을 맡는다.
스토리지 클러스터들은 단순히 새로운 서버들을 추가함으로써 수평적으로 확장한다. 서버나 하드 드라이브가 고장이 나면, 오픈스택은 활성화된 다른 노드의 내용물을 클러스터 내의 새로운 위치들로 복제한다.
오픈스택이 각기 다른 장치 간 데이터 복제 및 배포를 보증하는 소프트웨어 로직을 사용하기 때문에 비싸지 않은 하드 드라이브와 서버들을 사용할 수 있다.
오픈스택 대시보드(Horizon)는 관리자와 사용자들에게 클라우드 기반 자원 배치의 접근, 제공, 자동화를 위한 그래픽 인터페이스를 제공한다.
설계는 청구, 모니터링, 추가 관리 도구와 같은 서드파티 제품과 서비스들을 수용한다. 대시보드는 또한 이용하기 원하는 서비스 제공자 및 기타 상용 벤더들을 위해 브랜드화가 가능하다.
대시보드는 사용자들이 오픈스택 자원들과 상호작용할 수 있는 여러 방법 가운데 하나이다. 개발자들은 네이티브 오픈스택 API나 EC2 호환 API를 사용하여 자원을 관리하기 위해 액세스를 자동화하거나 도구를 빌드할 수 있다.
Heat는 오픈스택 네이티브 REST API와 클라우드포메이션 호환 쿼리 API를 통해 여러 개의 복합 클라우드 애플리케이션들을 조직하기 위한 서비스이다.
Mistral은 워크플로를 관리하는 서비스이다.
사용자는 보통 YAML 기반 워크플로 언어를 이용하여 워크플로를 작성한 다음 REST API를 통해 Mistral에 워크플로 정의를 업로드한다.
그 뒤 사용자는 이 워크플로를 동일한 API를 통해서 수동으로 시작하거나 일부 이벤트에 대해 워크플로의 시작을 작동시킬 수 있다.
오픈스택 텔레메트리(Ceilometer)는 현재 및 미래의 모든 오픈스택 구성요소를 통해 고객 청구 확립이 필요한 모든 카운터를 제공하는, 청구 시스템을 위한 단일 연락 지점을 제공한다.
카운터 전달은 추적 및 감사가 가능하며, 카운터는 새로운 제품들을 지원하기 위해 쉽게 확장 가능하여야 하며 데이터 수집을 하는 에이전트들은 전체 시스템과는 독립적인 것이 좋다.
Trove는 관계형 및 비관계형 데이터베이스 엔진을 제공하는 서비스로서의 데이터베이스(database-as-a-service)이다.
Sahara는 하둡 클러스터를 쉽고 빠르게 제공하기 위한 구성 요소이다. 사용자들은 하둡 버전 번호, 클러스터 토폴로지 유형, 노드 상세 정보(디스크 사용률, CPU, RAM 설정 정의)와 같은 여러 변수들을 지정하게 된다.
사용자가 모든 구성 요소들을 제공한 다음 Sahara는 수 분 안에 클러스터를 배치한다. Sahara는 또한 요청을 받으면 작업자 노드를 추가하거나 제거함으로써 기존의 하둡 클러스터를 확장하는 수단을 제공한다.
Ironic은 가상 머신 대신 베어 메탈 머신을 준비시키는 오픈스택 프로젝트이다.
처음에는 노바 베어 메탈 드라이버로부터 분기되었고, 별도의 프로젝트로 발전해오고 있다.
베어메탈 하이퍼바이저 API이자, 베어 메탈 하이퍼바이저와 상호 작용하는 플러그인들의 집합으로 생각할 수 있다. 기
본적으로 PXE와 IPMI를 사용하여 머신을 예비하고 켜고 끌 수 있지만, Ironic은 벤더 특화 플러그인들을 지원, 확장하여 추가 기능을 구현할 수 있다.
Zaqar는 웹 개발자들을 위한 멀티테넌트 클라우드 메시징 서비스이다. 이 서비스는 완전한 RESTFul API로, 개발자들이 다양한 통신 패턴을 사용하여 SaaS와 모바일 애플리케이션들의 다양한 구성 요소 사이에 메시지를 보내는데 사용할 수 있다.
기반이 되는 이 API는 확장성과 보안을 염두에 두고 설계된 효율적인 메시징 엔진이다.
다른 오픈스택 구성 요소들은 Zaqar와 통합하여 이벤트를 최종 사용자에게 표현하고 클라우드 위의 계층에서 실행되는 게스트 에이전트와 통신할 수 있다.
오픈스택 공유 파일 시스템(Manila)은 오픈 API를 제공하여 벤더 독립적인 프레임워크 안의 공유물들을 관리한다.
초기 표준에는 공유물에 대한 작성, 삭제, 접근 권한 부여/거부 기능을 포함하며 독립적으로나 각기 다른 다양한 네트워크 환경에서 사용할 수 있다.
EMC, 넷앱, HP, IBM, 오라클, Quobyte, 히타치 데이터 시스템의 상용 스토리지 어플라이언스들뿐 아니라 레드햇 GlusterFS와 같은 파일시스템 기술 또한 지원된다.
Designate은 DNS를 관리하는 멀티테넌트 REST API이다.
이 구성 요소는 서비스로서의 DNS를 제공하며 PowerDNS, BIND를 포함한 수많은 백엔드 기술들과 호환된다.
하나의 테넌트마다 DNS 존을 관리하기 위해 기존의 DNS 서버와 상호 작용하는 등의 목적으로 DNS 서비스를 제공하지는 않는다.
Searchlight는 다양한 오픈스택 클라우드 서비스를 통해 고급 및 일정한 검색 기능을 제공한다.
데이터를 ElasticSearch로 색인화함으로써 다른 오픈스택 API 서버로부터 사용자 검색 결과를 가져와서 성취된다.
Searchlight는 Horizon에 연동되고 있으며 명령 줄 인터페이스도 제공한다.
Barbican은 기밀 정보의 스토리지에 보안을 제공하고 준비하고 관리하는 REST API이다.
단명하는 대형 클라우드를 포함한 모든 환경에 유용하게 쓰일 수 있도록 하는 것이 목적이다.